PRAKTIKUM ALGORITMA & PEMROGRAMAN PERTEMUAN KEEMPAT
- Statement if – else : Digunakan untuk menentukan pilihan dari suatu kondisi yang diberikan. Prinsipnya yaitu melakukan suatu perbandingan Relational Operator atau Logical Operator, apabila suatu kondisi terpenuhi (benar, sesuai dengan perbandingan) maka mengerjakan proses A dan apabila kondisi tidak terpenuhi (salah) maka tidak akan mengerjakan proses A atau juga dapat mengerjakan proses lain misalkan B. Proses A dan B dapat berupa satu baris statement atau beberapa baris yang dikelompokan (Compound Statement).
Syantax :
if(Kondisi) {
// Kondisi benar
}
Flowchart :
Syntax :
if (Kondisi) {
// Kondisi Benar
}
else {
// Kondisi Salah
}
Flowchart
- Statement if – if : Merupakan kombinasi dari beberapa if – else, dimana apabila ada beberapa kondisi yang harus diuji kebenarannya secara bersama (if di dalam if).
Syntax :
if (Kondisi satu) {
// Mengerjakan Kondisi 1 apabila benar
if (Kondisi dua) {
// Mengerjakan kondisi 2 apabila benar
}
}
Flowchart
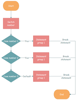
- Statement switch – case: bentuk lain dari bebrapa statement diatas dengan mendaftar kondisi secara vertikal dalam satu kolom sehingga memudahkan dalam hal evaluasi program.
Tugas 2
Buatlah program untuk menentukan kelompok suatu karakter yang dimasukkan melalui keyboard. Kelompok karakter tersebut adalah huruf kecil, huruf besar, angka, dan karakter khusus.
Tugas 3
Buatlah program kalkulator sederhana. Program harus memungkinkan user untuk mengetik ekspresi dengan bentuk
- Operator yang digunakan adalah * / – % & | S E
- Operator S untuk memerintah program untuk men-set ‘accumulator‘ untuk menyimpan angka yang diketik oleh user
- Operator E memerintah program untuk mengakhiri program.
Tugas 4
Buatlah program untuk menentukan suatu tahun kabisat atau bukan yang dimasukkan melalui keyboard, dimana tahun dibatasi mulai dari tahun 1900 sampai denga tahun 2005.
2000 merupakan tahun kabisat dan tahun diantara 1900 – 2005
2020 merupakan tahun kabisat tetapi tidak terdeteksi karena melebihi dari batas perhitungan
Tugas 5
Buatlah program untuk menghitung determinan (D) dan mencari akar – akar dari persamaan kuadrat ax² + bx + c = 0
dimana D = b² – 4ac.
- Jika D = 0, akar – akarnya kembar yaitu x1 = x2 = -b/2a
- Jka D > 0, akar akarnya berbeda yaitu :
- Jika D < 0, maka akar – akarnya imaginer berlainan.














Recent Comments